|
АЧХ-метр NWT200
|
|
| rolin791 | Дата: Четверг, 12.02.2015, 07:20 | Сообщение # 1 |
 Генерал-лейтенант
Группа: Администраторы
Сообщений: 693
Репутация: 4
Статус: Offline
| Серия приборов NWT, созданная немецким радиолюбителем DL1ALT, получила заслуженное признание и огромную популярность благодаря простоте в повторении и использовании. Прибор можно использовать также как генератор, вольтметр и микроваттметр для сигналов в диапазоне 100кГц-150МГц. а используя дополнительные устройства, подключаемые к прибору, его можно использовать также как КСВ-метр (без возможности определения значения и знака реактивного сопротивления) и анализатор спектра.
|
| |
| |
| ra4fix | Дата: Вторник, 10.03.2015, 16:13 | Сообщение # 2 |
|
Группа: Удаленные
| Дмитрий, привет! Вопрос по прошивке: через этот разъём заливать? Этот программатор подойдёт? Если можно, опиши в двух словах сам процесс заливки, чем питать плату, на какие ноги разъёма что идёт, джампер "прог" ставить? Извини, не так часто приходится этим заниматься. Спасибо! Стас
|
| |
| |
| rolin791 | Дата: Вторник, 10.03.2015, 17:17 | Сообщение # 3 |
 Генерал-лейтенант
Группа: Администраторы
Сообщений: 693
Репутация: 4
Статус: Offline
| Программатор подойдет, только разьем немного не совпадает. На плате 1- Vpp, 2-Vdd, 3-GND, 4- DATA, 5- CLK Первые два попутаны как видишь и 12 вольт идет к процессору без резистора - можно всю схему попалить. Процесс заливки простой, включаем USB к компьютеру - вывод 2 можно не подключать, программируем процессор и оно уже работает.
Джампер прог нужен если нужно прошивку сменить из программы если прошивка уже есть в процессоре.
|
| |
| |
| rolin791 | Дата: Вторник, 10.03.2015, 17:45 | Сообщение # 4 |
 Генерал-лейтенант
Группа: Администраторы
Сообщений: 693
Репутация: 4
Статус: Offline
| Самый простой программатор - это JDM Учитывая что процессор питается от USB, его схема еще более упрощается , до нескольких резисторов. Программа для него самая лучшая - ICProg 1.05D В настройках программы нужно снять все галочки "invert"
Если с первого раза прошить не удается, смотрим тестером какое напряжение на выводе VPP в момент программирования. Должно быть не менее 10-13 вольт. Если меньше, уменьшаем сопротивление последовательного резистора 10к в два раза и пробуем дальше. Если напряжение все еще меньше 12 вольт, резистор можно замкнуть. Возможно потребуется выпаять подтягивающий резистор 10к на плате NWT идущий к выводу VPP.
|
| |
| |
| ra4fix | Дата: Среда, 11.03.2015, 01:40 | Сообщение # 5 |
|
Группа: Удаленные
| Спасибо огромное! Давно мечтаю об этом приборе! И я поражаюсь твоей работоспособности. За такой короткий срок поднять несколько итераций приёмников, трансивер, прибор с аксессуарами Реально удивительно! Я бы не смог так. PS. открыл icprog и не вижу сослепу, где галки "invert"? Стас
Сообщение отредактировал ra4fix - Среда, 11.03.2015, 04:00 |
| |
| |
| rolin791 | Дата: Среда, 11.03.2015, 06:07 | Сообщение # 6 |
 Генерал-лейтенант
Группа: Администраторы
Сообщений: 693
Репутация: 4
Статус: Offline
| Если б китайцы не тупили с производством плат то все могло быть еще намного быстрее. Заявляют 6 рабочих дней а по факту месяц получается. Че-то праздников у них много и выходных...
Процессор надо выбрать 876А Настройки программатора в Setting
|
| |
| |
| ra4fix | Дата: Понедельник, 16.03.2015, 05:32 | Сообщение # 7 |
|
Группа: Удаленные
| Ну моя-то уже в руках или ещё в кетае? Трек посылки кинь пожалуйста, чтоб оно мне грело... Так-то 5500 деревянных, думаю совсем не цена. БОМ и работа не окупятся (ИМХО).Добавлено (16.03.2015, 15:32) --------------------------------------------- rolin791, Привет! А что ещё, кроме лог.детектора можно завести на АЦП проца? Что поддерживает программа? И с какими программами, кроме виннвт4 может работать плата? Я гляжу на форумах, там и линейный детектор подключают и щупы высокоомные. Можно ли будет подцепить к АЦП проца рефлектометр с АД8302?
Сообщение отредактировал ra4fix - Четверг, 12.03.2015, 15:27 |
| |
| |
| rolin791 | Дата: Понедельник, 16.03.2015, 05:56 | Сообщение # 8 |
 Генерал-лейтенант
Группа: Администраторы
Сообщений: 693
Репутация: 4
Статус: Offline
| Цитата ra4fix (  ) А что ещё, кроме лог.детектора можно завести на АЦП проца? Что поддерживает программа? может работать плата? Я гляжу на форумах, там и линейный детектор подключают и щупы высокоомные. Можно ли будет подцепить к АЦП проца рефлектометр с АД8302?
В самой первой плате было предусмотрено 2 детектора, линейный тоже был. В финальной версии выкинул его за ненадобностью. Многие пользователи приборов NWT отмечают что никогда не пользовались линейным детектором. Мой рефлектомер прекрасно работает и с логарифмическим детектором.
Но если очень хочется, то можно подпаяться к 2 ноге процессора - это второй аналоговый вход для линейного детектора. Цитата ra4fix (  ) с какими программами, кроме виннвт4 может работать плата? Я ничего не знаю про это. Думаю что нет других программ, хотя протокол обмена описан, можно хоть через терминал в виндоус, командами работать.
|
| |
| |
| ra4fix | Дата: Суббота, 28.03.2015, 09:32 | Сообщение # 9 |
|
Группа: Удаленные
| В принципе, ты прав! Линейник нужен только для "отглаживания" полосы пропускания фильтра. Неравномерности лучше видны. И если есть функция, грех не использовать:) Насчёт платы понял, просто в моей деревне почтальон с лёгкой придурью. Бросает соседские месаги мне, а мои соседям. (sorry on the offtop)Добавлено (28.03.2015, 19:32) --------------------------------------------- Дим, плата пришла. Спасибо! Завтра начну паять. Вопрос: а что только 150МГц? 200 не получилось? Может ФНЧ скорректировать?
|
| |
| |
| rolin791 | Дата: Суббота, 28.03.2015, 12:01 | Сообщение # 10 |
 Генерал-лейтенант
Группа: Администраторы
Сообщений: 693
Репутация: 4
Статус: Offline
| Цитата ra4fix (  ) Вопрос: а что только 150МГц? 200 не получилось? Может ФНЧ скорректировать? Несмотря на название, оригинальный прибор также рассчитан на работу только до 150МГц. Тактовая частота DDS синтезатора составляет 400МГц а значит можно рассчитывать на неискаженный выходной синус с частотой не более 1/3 от нее. Это общеизвестная эмпирическая формула для всех DDS синтезаторов.
Тем не менее, для измерений, не требующих большой точности, можно поднять планку и до 1/2 - то есть 200МГц.
Недавно возникла необходимость проверить фильтр на 144 МГц. Откалибровал прибор до 200МГц. На 200 затухание фильтра уже 30дБ а значит ДД уже не 80дб а 50дб - ну и ладно.
Измерения прошли успешно, фильтр настроил.
Для измерений на УКВ есть другой прибор - NWT500 называется, но если очень надо то 144 можно и этим прибором посмотреть. На УКВ огромный ДД особо не нужен, поэтому и менять параметры фильтра не нужно.
Но если очень хочется - то можно.
|
| |
| |
| ra4fix | Дата: Суббота, 28.03.2015, 13:57 | Сообщение # 11 |
|
Группа: Удаленные
| А какой Хаммонд подойдёт к этой плате?
|
| |
| |
| rolin791 | Дата: Суббота, 28.03.2015, 14:13 | Сообщение # 12 |
 Генерал-лейтенант
Группа: Администраторы
Сообщений: 693
Репутация: 4
Статус: Offline
| Корпус подходит китайский, типа AK-C-B27 купить можно здесь ALIexpress При заказе, обязательно указать длину 96мм, в стандартный размер не влазит.
|
| |
| |
| ra4fix | Дата: Суббота, 28.03.2015, 16:50 | Сообщение # 13 |
|
Группа: Удаленные
| Спасибо! А какие транзисторы переключают реле и на сколько вольт стаб на питание ad8310? Насколько критична для ПИКа частота генератора? У меня есть хорошие генераторы на 20,9МГц.
|
| |
| |
| rolin791 | Дата: Суббота, 28.03.2015, 17:24 | Сообщение # 14 |
 Генерал-лейтенант
Группа: Администраторы
Сообщений: 693
Репутация: 4
Статус: Offline
| Транзисторы 2n7002, стабилизатор на 3.3вольта, такой же как и на DDS идет. Частота не критична, только в конфигурации программы нужно будет ее прописать, чтобы синтез правильную частоту давал.
|
| |
| |
| ra4fix | Дата: Вторник, 07.04.2015, 16:40 | Сообщение # 15 |
|
Группа: Удаленные
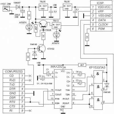
| Дим, привет! Пока жду пик (у меня оказались в исполнении SO, сослепу неугадал, что там SSOP), собрал программатор по рисунку, что ты давал в # 4. Померил без контроллера: Vpp & CLK скачут при запуске "чтение микросхемы" от -11 до +11В, на DATA от -6 до +6В, на GND -0,8В и ток на корпус системника 20мА. Это нормально? Не спалю ли я и чип и СОМ-порт? Может собрать что-то из сети с преобразователями уровней в TTL? Извини за ламерские вопросы, с компом общаюсь на уровне "собрал-поставил систему":( Есть у меня pic16f628, может на нём потренируюсь, соберу какой нибудь частотомер. ps. Нашел исходный материал по программатору: http://v1ron.ru/2011....na-pass Немного прояснилось.
Сообщение отредактировал ra4fix - Вторник, 07.04.2015, 17:32 |
| |
| |